Рис. 1. Функциональная схема системы скалярного управления вентиляторным агрегатом СККВ
Рис. 2. Функциональная схема преобразователя частоты
Рис. 3. Обобщенный алгоритм управления вентиляторным агрегатом
Рис. 4. Характеристики регулирования вентиляторного агрегата различными регулирующими устройствами
Табл. 1. Относительное потребление электроэнергии вентиляторным агрегатом при различных способах регулирования скорости вращения вала вентилятора
Из уравнений теплового и влажностного балансов следует, что требуемую температуру и влагосодержание воздуха в помещении можно обеспечить качественным регулированием, изменяя температуру и влагосодержание приточного воздуха при постоянном его объемном расходе (CAV). При изменении объемного расхода (VAV) воздуха, но при постоянных температуре и влагосодержании приточного воздуха осуществляется количественное регулирование.
В многочисленных исследованиях [1] подтверждается целесообразность использования комбинированных систем с CAV и VAV. В то же время при практическом применении CAV + VAV не всегда учитываются результаты теоретических и экспериментальных исследований процессов и оборудования, специфических для такого регулирования. К таким результатам можно отнести: теоретические основы, схемы и методы оценки экономических показателей количественного метода регулирования; разработки оборудования для регулирования производительности вентиляторов; методы расчета систем воздухораспределения при переменных расходах воздуха; математическую модель вентиляторного агрегата как объекта регулирования; динамические характеристики оборудования СККВ и воздуховодов [1, 2]. Составными устройствами современного вентиляторного агрегата являются вентилятор и асинхронный двигатель с короткозамкнутым ротором. В СККВ широко используются центробежные (радиальные) вентиляторы двухстороннего всасывания. Воздух в них всасывается в осевом направлении, а выдувается в радиальном, перемещаясь, например, в спиральном корпусе под действием центробежных сил.
Вентилятор как механизм центробежного типа характеризуется длительным режимом работы. Режим работы определяется тремя величинами: напором Нв, производительностью Qв и угловой скоростью ωв. Эффективность вентилятора определяется отношением давления к максимальному энергопотреблению. Основные характеристики вентилятора напорные, снимаемые для различных скоростей вращения вала вентилятора.
Электродвигатель для вентилятора обычно выбирается в зависимости от типа и конфигурациивентилятора, места установки, рода тока и т.д. Чем мощнее и высокооборотистей двигатель, тем более высокие показатели расхода и давления можно получить. Мощность, потребляемая электродвигателем вентилятора, зависит от изменений режимов работы вентилятора (изменения производительности в пределах рабочего диапазона) и изменений условий эксплуатации (например, влияние температуры воздуха на его плотность).
Для описания асинхронного двигателя с короткозамкнутым ротором наиболее приемлемой является двухфазная модель, представляющая собой систему нелинейных дифференциальных уравнений [3]. Входные воздействия — синусоидальные сигналы проекций вектора напряжения статора на оси, сдвинутые между собой на девяносто электрических градусов. При установке вентилятора совместно с электродвигателем в воздушном потоке кондиционера температура воздуха повышается на величину:
∆tB = 0,0008 ×(HB/ηB)+ (1– ηД)× NД/(cp × GB), (1)
где NД = NB/(ηDB ×ηD) — мощность на валу электродвигателя вентилятора; НВ — напор вентилятора; NВ — мощность вентилятора; GВ — массовый расход воздуха; ηB — КПД вентилятора; ηД — КПД электродвигателя; ηДВ — КПД привода вентилятора; ср — изобарная теплоемкость воздуха. Если двигатель не находится в воздушном потоке, то второе слагаемое в [1] отсутствует. Ориентировочно можно считать, что воздух в вентиляторе подогревается на 1°С на каждые 1000 Па его полного давления, или у низкоскоростных систем на ∆tB = 1–3°С, среднескоростных — на ∆tB = 2–5°С и высокоскоростных — на ∆tB = 4–6°С.
Обычно для решения проблемы вредного подогрева воздуха в вентиляторе идут часто не по пути совершенствования системы управления (СУ) вентиляторного агрегата, а путем применения вентиляторов среднего давления для высокоскоростных СККВ. Потому при создании СУ вентиляторным агрегатом необходимо учитывать подогрев воздуха в нем. В судовых СККВ утвердилось направление [4] на применение средне- или высокоскоростных систем, т.к. они обладают преимуществами перед низкоскоростными: значительно меньшие масса и габариты оборудования воздуховодов; упрощенный монтаж воздуховодов ввиду небольшого сечения; лучшее воздухораспределение в помещениях благода ря использованию эффекта эжекции.
Существенным недостатком средне- и высокоскоростных СККВ с нерегулируемым расходом воздуха является повышенное потребление электроэнергии, тепла (холода) в условиях изменяющейся тепловлажностной нагрузки. Кроме того, при использовании нерегулируемого вентиляторного агрегата увеличивается вредный подогрев воздуха в нем и, следовательно, требуется повышенная холодопроизводительность холодильной установки в «летних» режимах функционирования СККВ.
Система управления СККВ должна проектироваться как совокупность двух взаимозависимых подсистем. Первая — для управления расходом воздуха, а вторая — для управления температурой и влагосодержанием воздуха в помещении. Исходя из того, что в многочисленных публикациях теория оптимального управления системами с CAV достаточно развита, рассмотрим СУ системой с VAV. Известны следующие способы регулирования производительности вентиляторных агрегатов: с постоянной частотой вращения вала вентилятора; с изменяемой частотой вращения вала вентилятора; с постоянной частотой вращения вала приводного электродвигателя; с переменной частотой вращения вала приводного электродвигателя. Наиболее экономичным является метод регулирования, при котором изменяется характеристика вентилятора в результате изменения частоты вращения его рабочего колеса.
Для этого применяются: многоскоростные асинхронные двигатели с короткозамкнутым ротором (с переключением числа пар полюсов); асинхронные электродвигатели с фазным ротором (с изменением сетевого питания напряжения); асинхронные электродвигатели с короткозамкнутым ротором с преобразователем частоты (ПЧ). Применение частотно-регулируемого электропривода позволяет достичь преимуществ по сравнению с традиционными методами: уменьшается энергопотребление— до 35–50 %; поддерживается заданный расход воздуха; устраняются пусковые токи и перегрузки двигателя на период пуска; отсутствуют дополнительные потери при регулировании; уменьшается механический износ и продлевается срок службы оборудования и снижаются затраты на его обслуживаниеи ремонт; расширяются возможности автоматизации работы вентиляторного агрегата, ее решения используются при разработке автоматизированной системы управления (АСУ) СККВ. Особенно перспективна система ПЧ — асинхронный двигатель с короткозамкнутым ротором при больших диапазонах регулирования и высоких требованиях к жесткости механических характеристик.
В табл.1 приведены результаты, характеризующие относительное потребление электроэнергии вентиляторным агрегатом при различных способах регулирования скорости вращения вала вентилятора. Как следует из таблицы, применение частотно-регулируемого привода сокращает потребление электроэнергии. В регулируемом электроприводе вентилятора СККВ рекомендуются для использования ПЧ, реализующие скалярное управление [5], которое обычно выполняется посредством регулирования отношения напряжение/частота U/ϕсети. Обычно за независимое воздействие принимают частоту. Значение напряжения при данной частоте определяет вид механической характеристики, значения пускового и критических моментов.
Максимальный диапазон регулирования скорости вращения ротора при неизменном моменте сопротивления для приводов со скалярным управлением достигает 1:10. На рис. 1 приведена функциональная схема системы скалярного управления вентиляторным агрегатом СККВ. При скалярном управлении обеспечивается постоянство перегрузочной способности привода независимо от частоты напряжения, однако имеет место снижение развиваемого двигателем момента при низких частотах (при ϕ= 0,1 ϕН).
Характеристики механизмов центробежного типа создают благоприятные условия работы регулируемого электропривода как в отношении статических нагрузок, так и требуемого диапазона регулирования скорости. То есть в соответствии с механическими характеристиками, при уменьшении скорости, по крайней мере, квадратично снижается и момент сопротивления на валу двигателя. Это обеспечивает тепловой режим двигателя при работе на пониженной скорости.
При использовании регулируемого электропривода изменяется угловая скорость механизма. При этом одновременно с уменьшением подачи снижается напор. Для осуществления системы с VAV в СККВ необходимо учитывать ограничения к снижению расхода подаваемого в помещение воздуха: гигиеническое ограничение, связанное с нормируемыми параметрами воздуха в помещении по подвижности (часовая кратность циркуляции воздуха в помещениях 3–14), относительной влажности и температуре; ограничение системы воздухораспределения; ограничение по изменению класса тепловлажностных нагрузок.
В целях реализации скалярного управления двигателем вентилятора СККВ, на основе его модели разработан преобразователь частоты, функциональная схема которого приведена на рис.2. ПЧ описывается нелинейными уравнениями системы трехфазного симметричного напряжения. Канал управления частотой принимается безинерционным.
Структура ПЧ построена по двухпроцессорной схеме и представляет собой совокупность силового, управляющего блоков и интерфейса. Основными элементами системы управления ПЧ являются цифровые сигнальные процессоры (DSP). Построение системы управления на базе DSP обусловлено необходимостью проведения большого объема вычислений в режиме реального времени [6]. DSP1 выполняет основные функции ПЧ (реализацию алгоритмов управления инвертором ПЧ, опрос датчиков и т.д.).
DSP2 обеспечивает работу пульта управления, связь с системой верхнего уровня и другие сервисные функции. Достоинства двухпроцессорной системы управления по сравнению с однопроцессорной: нежесткие требования к DSP1 и DSP2 по встроенной периферии, быстродействию и объему памяти; возможностьуправления ПЧ через последовательные интерфейсы RS-232, RS-422, RS-485 или от внешнего программируемого контроллера с использованием специального протокола.
Для наладки ПЧ с помощью персонального компьютера (ПК) используется специальное программное обеспечение, позволяющее просматривать и сохранять параметры ПЧ. Управление ПЧ от ПК осуществляется через последовательный интерфейс RS-485. Использование ПЧ для управления вентиляторным агрегатом следует рассматривать не в качестве элемента системы управления агрегатом, а как составляющее комплексного системного решения с подключением широкого набора средств автоматизации технологического процесса СККВ.
Такое решение позволяет получить дополнительный эффект, заведомо больший простой экономии электрической энергии. Поэтому система управления функционирует как автономное устройство и как узел распределенной АСУ СККВ [7]. Обмен информацией и командами между многопроцессорной системой управления и периферийным устройством ведется при помощи ЧП. СУ автоматически изменяет ωв по команде от датчика расхода воздуха, обеспечивая в помещении оптимальную кратность воздухообмена.
Для измерения угловой скорости вращения ротора двигателя вентилятора ωв рекомендуется использовать фотоимпульсный датчик скорости (encoder), а для измерения массового расхода воздуха можно использовать расходомер воздуха ST50 компании FCI с аналоговым выходом. ПЧ строится с использованием транзисторов с изолированным затвором (JGBT). В ПЧ входное напряжение 220/380 В с частотой 50 Гц преобразуется в выходное импульсное напряжение посредством широтно-импульсной модуляции (ШИМ), которое формирует в обмотках двигателя синусоидальный ток частотой от 0 до 400 Гц.
Увеличением частоты и амплитуды напряжения подаваемого на обмотки асинхронного двигателя обеспечивается плавное регулирование скорости вращения вала электродвигателя. Для обеспечения высокой жесткости механической характеристики двигателя и достаточной перегрузочной способности необходимо одновременно с частотой тока регулировать напряжение с тем, чтобы магнитный поток оставался постоянным.
Отсутствие необходимости в электрическом торможении и реверса привода упрощает структуру ПЧ и позволяет выполнить его на базе автономного инвертора напряжения. При изменении частоты вращения вала двигателя вентилятора новая рабочая точка располагается в зоне устойчивой работы вентилятора и при этом КПД не превышает 0,9 от его максимального значения. При изменении частоты напряжение изменяется так, чтобы отношение максимального момента двигателя к моменту сопротивления на его валу было постоянным. При постоянстве перегрузочной способности номинальные коэффициенты мощности и КПД двигателя на всем диапазоне регулирования частоты вращения практически не изменяются.
При регулировании в области малых частот максимальный момент также уменьшается, но для вентиляторного типа нагрузки это некритично. Энергия, потребляемая электроприводом, пропорциональна частоте вращения в третьей степени, отсюда следует, что если в процессе управления производительность при питании приводного двигателя от ПЧ снижена частота напряжения от 50 до 40 Гц, то потребление энергии уменьшается почти в два раза. Для организации экономичного управления вентиляторным агрегатом используется полученная зависимость массового расхода воздуха от параметров вентилятора, асинхронного двигателя и термодинамического состояния влажного воздуха:

где ωв— скорость вращения ротора двигателя вентилятора; ωвн — номинальная скорость вращения ротора двигателя; U1 — напряжение на зажимах фазных обмоток статора; ϕ— частота сети; Р — число пар полюсов двигателя; S — скольжение двигателя; R1 — активное сопротивление статора; Х1 — реактивное сопротивление статора; R′2 — приведенное активное сопротивление ротора; X′2 — приведенное реактивное сопротивление ротора; р — полное давление вентилятора; q — ускорение свободного падения; R — газовая постоянная влажного газа; t — температура воздуха.
Из (2) следует, что СУ расходом воздуха является нелинейной с нестационарными параметрами. При управлении расходом воздуха необходимо учитывать изменения тепловой и влажностной нагрузок на кондиционируемые помещения. Производительность Qв должна определяться с учетом зависимости температуры приточного воздуха от характера процесса εпом в помещении для наименьшей из возможной рабочей разности температур при характеристике процесса в помещении εmах [1].
Наибольшая температура приточного воздуха соответствует εmах и определяется максимальной тепловой и влажностной нагрузками. Согласование регулируемых параметров с управляющими воздействиями при наличии двух переменных видов нагрузки и условия максимального снижения теплоты, холода и электроэнергии в СККВ проводят в последовательности: к определению минимальной относительной величины тепловой и влажностной нагрузок и минимального относительного расхода воздуха; сравнению этих трех величин, в зависимости от их сочетания. После этого выбирается регулируемый параметр, для стабилизации которого целесообразно использовать управляющее воздействие — изменение производительности вентилятора.
В разработанной СУ при определении заданного значения расхода воздуха Gв.з учитывалось обязательное обеспечение минимума эксергетических потерь вентиляторного агрегата. Потоки эксергии, определяемые с учетом взаимозависимости подсистем управления системой с CAV + VAV и подводимые к вентиляторному агрегату в «летний» Ев.л и «зимний» Ев.з периоды работы СККВ, определяются с учетом [8]:

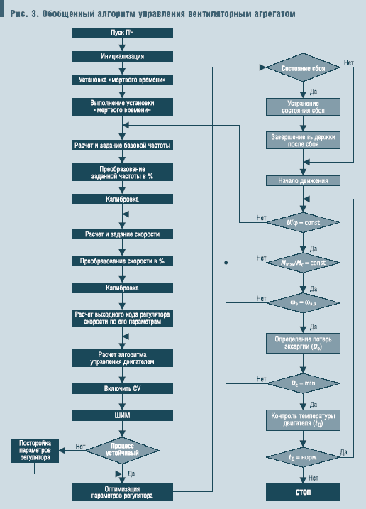
где Gв и Gр — расход, соответственно, наружного и рециркуляционного воздуха; Pо.с и Pр — полное давление потока, соответственно, окружающей среды и рециркуляционного воздуха; tо.с и tр — температура, соответственно, окружающей среды и рециркуляционного воздуха; ∆tв — изменение температуры воздуха в вентиляторе; Nдв — мощность двигателя вентилятора; ωв — скорость вращения двигателя вентилятора; ϕ— частота сети. Работа СУ вентиляторным агрегатом совместно с ПЧ осуществляется в соответствии с обобщенным прикладным алгоритмом управления, приведенным на рис.3. В алгоритме заложен учет эксергетических потерь при управлении расходом воздуха, направленный на их минимизацию. На рис.4 приведены результаты исследований вентилятора среднего давления РСС 63/25 с двигателем АИР 132М2 центрального неавтономного кондиционера типа КВ 63/25 (ООО «Завод Экватор», г.Николаев). Мощность двигателя — Nд = 11 кВт; частота вращения — n = 3000 мин–1; КПД вентилятора — ηв = 0,68; мощность вентилятора — Nв = 6,2–8,3 кВт; полное давление (напор) — р = 2200–3000 Па; производительность — Qв = 3,3–7103 м3/ч. При использовании в СККВ количественного регулирования совместно с качественным годовое сокращение расхода электроэнергии, потребляемого вентиляторным агрегатом, в соответствии с рекомендациями [1] может быть определено:

где индексы: 1 — при постоянном расходе; 2 — при переменном расходе; Ррасч. — расчетное давление вентилятора; Nрасч. — расчетная производительность вентилятора. Использование ПЧ для управления двигателем вентиляторного агрегата СККВ позволяет регулировать производительность и уменьшать расход электроэнергии системы с VAV + CAV по сравнению с системой только с CAV. При этом уменьшается расчетная тепло- и холодопроизводительность СККВ, сокращаются типоразмер и количество единиц устанавливаемого холодильного и теплотехнического оборудования СККВ, капитальные затраты на оборудование и монтаж, производственные площади, занимаемые оборудованием и соответствующие сопряженные затраты, обеспечивается большая гибкость эксплуатационных режимов работы СККВ.
Внедрение ПЧ на основе двухпроцессорной системы управления вентиляторным агрегатом с учетом его динамических характеристик, минимизации потерь эксергии при транспортировке воздуха, учете влияния температуры воздуха на его состояние позволяет уменьшить энергопотребление СККВ до 50 %. При этом система управления обеспечивает поддержание комфортных условий воздушной среды в обслуживаемых СККВ помещениях.