Рис. 1. Схема гидравлическая теплового насоса
Рис. 2. Схема теплового насоса с обратимым гидравлическим циклом
Рис. 3. Схема теплового насоса «воздух–вода»
Рис. 4. Схема насосной станции
Рис. 5. Конструкция расширительного бака
Рис. 6. Расширительная установка для систем отопления и кондиционирования
Рис. 7. Трехходовой клапан для регулировки расхода жидкости
Рис. 8. Схема подключения электрокотла в систему ТН
Рис. 9. Тепловой насос, использующий тепло грунтовых вод
Рис. 10. Тепловой насос с грунтовыми коллекторами
Рис. 11. Тепловой насос с грунтовым зондом
Рис. 12. Тепловой насос Hydrociat 2500BX LW/LWP R134a
Рис. 13. Принципиальная схема теплового насоса с обратимым гидравлическим циклом
Рис. 14, 15, 16
Табл. 1. Среднее значение удельной тепловой мощности грунта
Табл. 2. Удельный внутренний объем труб
Табл. 3. Суточное потребление горячей воды
Табл. 4. Характеристики водоохлаждающей машины Hydrociat 2500BX LW/LWP R134a
Табл. 5. Технические характеристики теплообменника PWB 30 11 с 43 пластинами (тепловой насос–потребитель) в режиме нагрева
Табл. 6. Технические характеристики теплообменника PWB 45 11 с 63 пластинами (море–тепловой насос)
Табл. 7. Технические характеристики теплообменника PWB 30 11 с 43 пластинами (тепловой насос–потребитель) в режиме охлаждения
Табл. 8. Тепловые насосы фирмы Ciat (Франция)
Принцип действия теплового насоса
Использование альтернативных экологически чистых источников энергии может предотвратить назревающий энергетический кризис во многих странах. Наряду с поисками и освоением традиционных источников (газ, нефть), перспективным направлением является использование энергии, накапливаемой в водоемах, грунте, геотермальных источниках, технологических выбросах (воздух, вода, стоки и др.).
Однако температура этих источников довольно низкая (0–25 °C) и для эффективного их использования необходимо осуществить перенос этой энергии на более высокий температурный уровень (50–90 °C). Реализуется такое преобразование тепловыми насосами (TH), которые, по сути, являются парокомпрессионными холодильными машинами (рис. 1). Низкотемпературный источник (ИНТ) нагревает испаритель 3, в котором хладагент кипит при температуре –10…+5 °C.
Далее тепло, переданное хладагенту, переносится классическим парокомпрессионным циклом к конденсатору 4, откуда поступает к потребителю (ПВТ) на более высоком уровне. Тепловые насосы используют в различных отраслях промышленности, жилом и общественном секторе. В настоящее время в мире эксплуатируется более 10 млн тепловых насосов различной мощности: от десятков киловатт до мегаватт.
Ежегодно парк ТН пополняется примерно на 1 млн шт. Так, в Стокгольме тепловая насосная станция мощностью 320 МВт, используя зимой морскую воду с температурой +4 °C, обеспечивает теплом весь город [4]. В 2004 г. мощность тепловых насосов, установленных в Европе, составляла 4531 МВт, а во всем мире ТН была получена тепловая энергия, эквивалентная 1,81 млрд м3 природного газа.
Энергетически эффективны тепловые насосы, использующие геотермальные и подземные воды. В США федеральным законодательством утверждены требования по обязательному использованию геотермальных тепловых насосов (ГТН) при строительстве новых общественных зданий. В Швеции 50 % всего отопления обеспечивается геотермальными тепловыми насосами. К 2020 г. по прогнозам Мирового энергетического комитета доля геотермальных тепловых насосов составит 75 %.
Срок службы ГТН составляет около 25–50 лет. Перспективность применения тепловых насосов, например, на Украине показана в [5].Тепловые насосы подразделяют по принципу действия (компрессорные, абсорбционные) и по типу цепи передачи тепла «источник–потребитель». Различают следующие типы тепловых насосов: «воздух–воздух», «воздух–вода», «вода–воздух», «вода–вода», «грунт–воздух», «грунт–вода», где первым указывается источник тепла.
Если для отопления используется только ТН, то система называется моновалентной. Если дополнительно к ТН подключается другой источник тепла, работающий отдельно или параллельно с тепловым насосом, система называется бивалентной. Тепловой насос с гидравлической обвязкой (водяными насосами, теплообменниками, запорной арматурой и др.) называют тепловой насосной установкой.
Если среда, охлаждаемая в испарителе, такая же, как и среда, нагреваемая в конденсаторе («вода–вода», «воздух–воздух»), то путем изменения потоков этих сред можно изменить режим ТН на обратный (охлаждение на нагрев и наоборот). Если среды — газы, то такое изменение режима называют обратимым пневматическим циклом, если жидкости — обратимым гидравлическим циклом (рис. 2).
В случае, когда обратимость цикла осуществляется изменением направления хладагента с помощью клапана обратимости цикла, используют термин «тепловой насос, работающий в обратимом холодильном цикле».
Низкопотенциальные источники тепла
1. Воздух
В системах кондиционирования широко используются тепловые насосы типа «воздух-вода». Наружный воздух продувается через испаритель, а тепло, отводимое от конденсатора, нагревает воду, используемую для обогрева помещения в помещении (рис. 3).Преимуществом таких систем является доступность низкопотенциалного источника тепла (воздуха). Однако температура воздуха изменяется в большом диапазоне, достигая отрицательных значений.
При этом эффективность теплового насоса сильно снижается. Так, изменение температуры наружного воздуха с +7 до –10 °C приводит к снижению производительности теплового насоса в 1,5–2 раза. Для подачи воды от ТН к обогреваемым помещениям в них устанавливаются теплообменники, именуемых «фанкойлами». Вода к фанкойлам подается гидравлической системой — насосной станцией (рис. 4).
Для повышения точности поддержания температуры в помещении и уменьшения инерционности в гидравлической системе устанавливаются аккумулирующие баки. Емкость аккумулирующего бака Vаб [л] может быть определена по формуле [8]:

где Qх — холодопроизводительность ТН, кВт; Vп — объем охлаждаемых помещений, м3; Vсист — количество воды в системе, л; Z — количество ступеней мощности ТН. Если Vаб получится отрицательным, то аккумулирующий бак не устанавливают. Для компенсации температурного расширения воды в гидравлической системе на всасывающей стороне насоса устанавливают расширительные баки. Объем расширительного бака Vрб [л] определяется по формуле [8]:

где Vсист — объем системы, л; k — коэффициент объемного расширения жидкости (величина у воды 3,710–4, у антифриза — (4,0–5,5)10–4); t — перепад температуры жидкости (при работе только в режиме охлаждения) (t = tокр – 4 °C; при работе в режиме теплового насоса t = 60 °C – 4 °C = 56 °C); Pсист — давление в системе; Pпред — настройка предохранительного клапана.
Давление в системе Pсист зависит от взаимного расположения насосной станции и конечного потребителя (фанкойла). Если насосная станция расположена ниже конечного потребителя, то давление Pсист определяют как максимальный перепад высот (в барах) плюс 0,3 бар. Если насосная станция расположена выше всех потребителей, то Pсист = 1,5 бар. Расширительный бак предварительно накачивается воздухом до давления, на 0,1–0,3 бар меньше расчетного, а после монтажа давление доводится до нормы.
Конструкция расширительных баков показана на рис. 5. Выпускаются расширительные установки (рис. 6), поддерживающие давление с водяной стороны в больших по объему системах отопления и кондиционирования. Установка оснащена свободно программируемым процессором и может быть подсоединена с помощью интерфейса к центральному пульту управления, что значительно упрощает контроль над функционированием системы.
Характеристики: объем — 200–5000 л; максимальное избыточное давление — 10 бар; максимальная температура — 120 °C. Реле протока (РП) отключает холодильную машину при отсутствии потока жидкости, что предупреждает замерзание жидкости в теплообменнике (ТП). Трехходовой клапан смешивает два потока жидкости (A и B), поддерживая заданную температуру жидкости.
Управляется трехходовой клапан микроконтроллером. Конструкция трехходового клапана приведена на рис. 7. В нижнем крайнем положении запорного конуса проход потоку B закрыт, в верхнем положении конуса закрыт проход потоку A. Для перемещения запорного конуса на весь ход от одного до другого крайнего положения подается управляющее напряжение питания на электропривод (0–10 В).
Питание электродвигателя — 24 В. С выхода привода выдается контрольный сигнал о положении запорного конуса. Время полного хода конуса составляет 100–150 с. Имеется возможность ручного перемещения конуса с помощью шестигранного ключа. Перетечки жидкости при закрытом канале не превышают 1 % от пропускной способности. В случае неисправности трехходового клапана и гидравлической системы после трехходового клапана жидкость будет циркулировать через обратный клапан (ОК).
Для установки расчетного расхода жидкости в системе используется балансировочный клапан, который представляет собой высокоточный клапан ручного или автоматического регулирования. На нем имеются выходы для измерения расхода и давления жидкости. Выпускаются балансировочные клапаны, настраиваемые наладочным контроллером, для чего в последний вводятся расчетные значения расхода и давления, после чего контроллер автоматически устанавливает балансировочный клапан в необходимое положение.
К расширительному баку подключаются клапаны подпитки жидкости (КПЖ) и клапаны подпитки воздуха (КПВ). При установке фильтра (Ф) необходимо обращать внимание на направление потока жидкости через фильтр. В самой верхней точке гидравлической схемы устанавливается автоматический воздуховыпускной клапан (ВК).Предохранительный клапан настраивается по предельно допустимому давлению самого слабого элемента в сети плюс 1 бар (7–10 бар).
При необходимости работать по бивалентной схеме можно параллельно ТН подключить бойлер с электроподогревом по схеме, показанной на рис. 8.
2. Вода
В тепловых насосах с водяными источниками тепла (реки, озера, моря) используется накопленная энергия Солнца. Эта энергия является идеальным источником для тепловых насосов, т.к. она поступает непрерывно, хотя и является менее доступной, чем воздух. Температура воды в незамерзающих водоемах не опускается ниже 4 °C, а артезианская вода имеет почти постоянную температуру 10–12 °C.
Учитывая, что при отборе тепла воду нельзя охлаждать ниже 0 °C, перепад температуры на теплообменнике составляет несколько градусов. При этом для увеличения отбора необходимого количества тепла требуется увеличивать расход воды. Для ТН небольшой мощности не рекомендуется качать грунтовую воду с глубины более 15 м. В противном случае потребуется большие затраты на насосы и их эксплуатацию.
Контур отбора тепла из водоема может быть открытым или закрытым. В первом случае вода из водоема перекачивается через охладитель, охлаждается и возвращается в водоем (рис. 9). Такая система требует фильтрации подаваемой в охладитель воды и периодической чистки теплообменника. Как правило, устанавливается промежуточный разборный теплообменник. Забор и возврат воды должны осуществляться в направлении потока грунтовых вод, чтобы исключить «байпасирование» воды.
Заборная магистраль должна оснащаться обратным клапаном 4, располагаемым в точке забора или после глубинного насоса 5. Подвод и отвод грунтовых вод к тепловому насосу необходимо защитить от замораживания и прокладывать с наклоном в сторону скважины. Расстояние между заборной 2 и возвратной 1 скважинами должно быть не менее 5 м. Точка выхода воды в возвратной скважине должна быть ниже уровня грунтовых вод.
Объемный расход воды определяется из холодо-производительности ТН:Qх = Lcpt, (3)где L — объемный расход воды, м3/ч; cp — удельная теплоемкость воды, равная 1,16310–3 кВтч/(кгK); — плотность воды, 1000 кг/м3; t — разность температур заборной и возвратной воды. Отсюда: L = Qx/(ct). (4)Если принять Qх = 12 кВт (определяется по паспорту теплового насоса), а t = 4 K, то L [м3/ч] будет равно: L = 12/(1,16310–310004) = 2,58 м3/ч.
Закрытый контур укладывается на дно водоема. Ориентировочное значение тепловой мощности на 1 м трубопровода закрытого контура составляет порядка 30 Вт [2]. То есть для получения 10 кВт тепла контур должен иметь длину 300 м. Для того, чтобы контур не всплывал, на 1 п.м. необходимо устанавливать груз около 5 кг.
3. Грунт
В грунтовых ТН используется тепловая энергия, накопленная в грунте за счет нагрева ее солнцем или другими источниками. Аккумулированное грунтом тепло трансформируется с помощью горизонтально проложенных грунтовых теплообменников (которые также называют грунтовыми коллекторами) или с помощью вертикально расположенных теплообменников (грунтовые зонды).Как правило, грунтовые теплообменники изготавливаются из полиэтиленовых или металлопластиковых труб диаметром 25–40 мм.
При горизонтальном исполнении (см. рис. 10) трубопровод, в котором циркулирует жидкость, зарывается в землю на глубину ниже уровня промерзания почвы (1,2–1,5 м). Минимальное расстояние между трубами — 0,7–1,0 м. В зависимости от диаметра трубы на каждый квадратный метр площади забора тепла может быть проложено 1,4–2,0 м трубы. Длина каждой ветви горизонтального коллектора не должна превышать 100 м, иначе потери давления в трубе и требуемая мощность насоса будут слишком велики.
Количество трансформируемого тепла, а следовательно, и размер необходимой поверхности для расположения грунтового коллектора существенно зависит от теплофизических свойств грунта и климатических условий местности. Теплофизические свойства, такие как теплоемкость и теплопроводность, очень сильно зависят от состава и состояния грунта.
В этом отношении определяющими являются доля воды, содержание минеральных составляющих (кварц, полевой шпат), доля и размер пор, заполненных воздухом. Аккумулирующие свойства и теплопроводность грунта тем выше, чем больше доля воды, минеральных составляющих и чем ниже содержание пор. Среднее значение удельной тепловой мощности грунта приведено в табл. 1 [7].
Требуемая площадь S [м2] для расположения коллектора рассчитывается по формулам (5) и (6):S = Qx/g, м2, (5)Qх = Qт – Pn, (6)где Qт — тепло-производительность ТН, Вт; Pn — потребляемая мощность ТН от сети, Вт; g — удельная мощность грунтового коллектора, Вт/м2.Так, если холодо-производительность ТН составит 10 кВт, то в песчаном влажном грунте (g = 20 Вт/м2) для размещения коллектора потребуется площадь S = 10 000/20 = 500 м2.
Чтобы трансформировать тепло с такой площади, необходимо проложить в грунте полиэтиленовые трубы диаметром 25 × 2,3 мм и длиной 500 × 1,4 = 700 м (1,4 — удельный расход трубы на квадратный метр площади). Трубы необходимо прокладывать отдельными контурами по 100 м каждый, т.е. 7 контуров. Все распределители и коллекторы следует располагать в доступных для осмотра местах, например, в отдельных распределительных шахтах вне дома или в подвальной шахте дома.
Фитинги должны изготавливаться из коррозионно-стойких материалов. Все трубопроводы в доме и вводы через стену должны быть теплоизолированы с обеспечением диффузионной непроницаемости для пара, чтобы избежать появления конденсата, т.к. в подающей и обратной магистралях находится холодный (относительно температуры подвала) теплоноситель.
При вертикальном исполнении грунтового зонда бурится скважина глубиной 60–200 м, в которую опускается несколько U-образных трубопроводов (рис. 11).В глинистом влажном грунте при холодо-производительности теплового насоса 10 кВт длина зонда L [м] (глубина скважины) должна быть: L = 1000/20 = 100 м. Целесообразно сделать две петли с глубиной залегания 50 м диаметром Ду 32 × 3 мм.
Общая длина труб составит200 м. Скважина с трубами заливается бетонитом, хорошо проводящим тепло. Количество теплоносителя определяется внутренним объемом труб коллектора (зонда) и подводящих труб. Диаметр подводящих труб берут на размер большим, чем труба коллектора. В нашем примере при трубе зонда Ду 32 × 3 мм и подводящей трубе Ду 40 × 2,3 мм длиной 10 м внутренний объем (табл. 2) с учетом подающей линии составит:2 × 100 × 0,531 + 10 × 0,984 = 116,04 л.
Расход теплоносителя теплового насоса находят по паспорту на тепловой насос. Примем 1600 л/ч. Тогда расход на одну петлю составит 800 л/ч.Потери давления в трубах зависят от диаметра труб, плотности и расхода теплоносителя и определяется по данным завода-изготовителя труб. Так, для труб HDPE (полиэтилен высокой плотности) 32 × 3 мм и расходе 800 л/ч величина потерь составляет 154,78 Па/м, а для труб диаметром 40 × 2,3 — 520,61 Па/м [7].
Откуда общее падение давления в сети составит 36161,1 Па, что необходимо учесть при выборе насоса. Срок службы грунтового коллектора зависит от кислотности почвы: при нормальной кислотности (pH = 5,0) — 50–75 лет, при повышенной (pH ≥ 5,0) — 25–30 лет.
Эффективность тепловых насосов
В качестве основного показателя эффективности теплового насоса применяется коэффициент преобразования или отопительный коэффициент СОР (coefficient of performance), равный отношению тепло-производительности теплового насоса к мощности, потребляемой компрессором; а в режиме охлаждения для оценки эффективности применяется холодильный коэффициент EER (energy efficiency ratio), равный отношению холодо-производительности теплового насоса к мощности, потребляемой компрессором:

EER = Qc/N, (8)
где Qr — энергия, отдаваемая ПВТ; Qc — тепловая энергия, отбираемая у ИНТ; N — затраченная электроэнергия; tк и t0 — температуры конденсации и кипения в тепловом насосе. Температура tк определяется давлением конденсации хладагента в ТН, а t0 — температурой ИНТ. Так, если принять t0 = 281,16 K (8 °C) и tк = 323,16 K (50 °C), то COP будет равен 7,7. Если тепло отводится водой, то различные хладагенты позволяют достичь следующих температур [1]: R717, R502, R22 — около +50 °C, R134a — +70 °C, R142 — +100 °C.
Следует помнить об основном правиле, вытекающем из (4): чем меньше разность температур между источником и приемником тепла в тепловом насосе, тем выше коэффициент преобразования. Когда в тепловых насосах одновременно используется тепло и холод (например, охлаждение холодильных камер и нагрев офисных помещений), то:

При равно-потенциальном цикле, когда Qr = Qc, имеем:

При указанных выше температурах суммарный коэффициент преобразования может достигать 12,7, что характеризует высокую энергетическую эффективность теплового насоса. Реальные СОР несколько ниже и составляют порядка 3–5.В абсорбционных тепловых насосах коэффициент преобразования ниже, чем в компрессионных, из-за больших потерь в элементах абсорбционного контура. Так, при использовании грунтовых вод с t0 = 281,16 K (8 °C) и температурой полезного тепла tк = 323,16 K (50 °C) коэффициент преобразования абсорбционного ТН составит всего 1,45 [1].
Температура полезного тепла в абсорбционных тепловых насосах зависит также от температуры нагрева генератора. При указанных выше температурах нагрев генератора должен быть не меньше 150 °C. За период отопительного сезона (октябрь-май) для обогрева электрическим котлом жилого помещения площадью 100 м2 потребуется 37,440 кВт электроэнергии, а затраты электроэнергии при обгрева того же помещения тепловым насосом будут всего 12,024 кВт.
При тарифе 0,24 грн за 1 кВтч электроэнергии экономия составит 6100 грн (данные ООО «Сантехник ЛТД и Ко»).Для российской действительности: тариф — 3 руб., экономия — 76 руб/ч. По данным www.aeroprof.by применение теплового насоса в 1,2–1,5 раза выгоднее самой эффективной газовой котельной. Стоимость теплового насоса ориентировочно можно оценивать из расчета 750–1500 грн (в пересчете на рубли по курсу 4,1 это 3–6 тыс. руб.) за 1 кВт вырабатываемой тепловой мощности. Срок окупаемости — 7–14 лет.
Выбор оборудования для тепловых насосов
Выбор оборудования начинается с расчета теплопотребления здания. В настоящее время имеется разнообразные программы для расчета на ПК теплопотребления, которые можно найти в Интернете или получить у поставщиков оборудования. Ориентировочный расчет можно сделать исходя из отапливаемой площади здания и количества потребляемой горячей воды.
Также в случае периодических плановых отключений электроэнергии необходимо увеличить тепловую мощность теплового насоса. Если время отключения электроэнергии не превышает 2 ч, этот фактор можно не учитывать. Удельное теплопотребление зависит от типа здания: здание с низким потреблением (современные материалы, утепление стен, окна из стеклопакетов) — 40 Вт/м2; новостройка, хорошая теплоизоляция — 50 Вт/м2; здание со стандартной теплоизоляцией — 80 Вт/м2; старые постройки без особой изоляции — 120 Вт/м2.
Учет дополнительной тепловой мощности для компенсации потерь тепла на время плановых отключений электроэнергии производится следующим образом. Определяют суточное (за 24 ч) потребление тепла Qсут [кВт]:

где Qтн — тепло-производительность ТН, кВт; tотк — время отсутствия электроэнергии, ч. Расчет дополнительной тепловой мощности для приготовления горячей воды производят, исходя из потребления одним человеком около 50 л/сут. воды с температурой 45 °C, что соответствует 0,25 кВт/чел. Более точный расчет можно выполнить, пользуясь данными табл. 3.
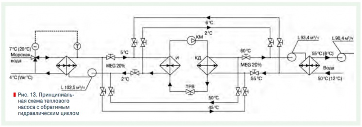
Рассмотрим пример построения теплового насоса с обратимым гидравлическим циклом, работающего круглогодично в двух режимах (охлаждение или нагрев) в зависимости от периода года с использованием оборудования и программного обеспечения компании Ciat (Франция).
Исходные требования:
- Теплопроизводительность — 510 кВт.
- Низкотемпературный источник — морская вода с температурой:
- теплый период года — ≤ 20 °C;
- холодный период года — 7 °C.
- Высокотемпературный потребитель — вода с температурой на выходе теплообменника +55 °C.
- Минимальная температура наружного воздуха –10 °C (Крым, Украина).
Данную задачу решим, используя тепловой насос с обратимым гидравлическим циклом, схема которого приведена на рис. 2. Учитывая, что температура наружного воздуха отрицательная (–10 °C), в тепловом насосе применяем двухконтурную систему. В первичном контуре используется раствор этиленгликоля с температурой замерзания ниже –10 °C (20 %я смесь этиленгликоля с водой).
В соответствии с исходными требованиями выберем перепад температур в высокотемпературном контуре Δtвых = 5 °C (50/55 °C). Тогда температуры теплоносителя в контуре конденсатора должны быть соответственно 55/60 °C. Для получения таких температур в тепловом насосе целесообразно использовать хладагент R134a [1].В соответствии с исходными требованиями зададим перепад температур ИНТ будет 7/4 °C, тогда в контуре испарителя перепад температур, соответственно, составит 5/2 °C.
Используя программу подбора оборудования фирмы Ciat, определим тип и параметры теплового насоса в режимах работы на нагрев и охлаждение. Программой выбран тепловой насос Hydrociat 2500BX LW/LWP R134a (рис. 12) с параметрами, приведенными в табл. 4. Далее подбираем пластинчатый высокотемпературный теплообменник «тепловой насос–потребитель» по следующим исходным данным (работа в режиме нагрева):
- Температура воды (выход/вход) — 55/50 °C.
- Температура 20 %го раствора этиленгликоля в первичном контуре (выход/вход) — 60/55 °C.
- Расход 20 %го раствора этиленгликоля — 93,4 м3/ч (см. табл. 1).
Программа CIAT выбирает пластинчатый теплообменник PWB 30 11 производительностью 517 кВт (табл. 5).Низкотемпературный теплообменник «морская вода–тепловой насос» в режиме нагрева подбираем по следующим исходным данным:
- Источник низкопотенциальной теплоты (первичный контур) — морская вода с температурой вход/выход 7/4 °C.
- Температура 20 %го раствора этиленгликоля в первичном контуре — 5/2 °C.
- Расход 20 %го раствора этиленгликоля — 102,8 м3/ч.
Программа CIAT выбирает пластинчатый теплообменник PWB 45 11.Выполним проверочный расчет рассчитанного ранее теплообменника PWB 30 11 с 43 пластинами для теплого периода года и определим температуры воды на выходе/входе потребителю. Программа CIAT показала, что в летний период производительность теплообменника PWB 30 11 составит 437 кВт и температуры холодоносителя составят (выход/вход) 7,5/12 °C (табл. 7). Таким образом, подобранный тепловой насос Hydrociat 2500BX LW/LWP R134a обеспечивает:
- в холодный период года тепло-производительность 517 кВт при потребляемой мощности 191 кВт;
- в теплый период года холодо-производительность 395,9 кВт при потребляемой мощности 158 кВт.
На рис. 13 представлена принципиальная схема теплового насоса с обратимым гидравлическим циклом, рассчитанная выше. Номенклатура некоторых тепловых насосов компании CIAT приведена в табл. 8.
Выводы
- Тепловые насосы, использующие возобновляемые источники тепла, являются самым энергетически эффективным отопительным оборудованием.
- Системы, построенные на базе ТН, надежные, безопасные и долговечные.
- Получение тепла посредством теплового насоса — экологически чистый технологический процесс.
- Современное климатическое оборудование (например, CIAT, Франция) позволяет создать ТН с производительностью от десятков киловатт до мегаватта и даже более.