Рис. 1. Общий вид центральных кондиционеров
Рис. 2. Прямоточная СКВ с двумя нагревателями
Рис. 3. Термодинамическая модель прямоточной СКВ
Рис. 4. Прямоточная СКВ с байпасным каналом
Рис. 5. Схема СКВ с рециркуляцией воздуха
Рис. 6. Термодинамическая модель СКВ с рециркуляцией воздуха
Рис. 7. СКВ с перекрестнопоточным рекуперативным теплообменником
Рис. 8. Схема СКВ с перекрестнопоточным рекуперативным теплообменником
Рис. 9. Рекуперативный теплообменник
Рис. 10. Термодинамическая модель СКВ с рекуперацией тепла
Рис. 11. СКВ с вращающимся регенеративным теплообменником
Рис. 12. Камера смешивания
Рис. 13. Секции охлаждения воздуха в центральных кондиционерах
Рис. 14. Секция увлажнения
Рис. 15. Вентиляционная секция центрального кондиционера
Основные компоновочные схемы центральных кондиционеров Центральные кондиционеры — это неавтономные кондиционеры, снабжаемые холодом и теплом извне. Центральные кондиционеры можно разделить на четыре класса:
- прямоточные;
- с переменным расходом воздуха;
- с рециркуляцией воздуха;
- с рекуперацией тепла (холода).
Основными параметрами центральных кондиционеров являются:
- расход воздуха;
- давление, создаваемое вентилятором;
- тепло и холодо-производительность;
- степень фильтрации воздуха;
- эффективность утилизации тепла (при наличии теплоутилизатора);
- потребляемая электрическая мощность;
- уровень создаваемого шума;
- удельные массогабаритные характеристики.
Центральные кондиционеры располагаются вблизи обслуживаемых помещений: на крыше (наружное исполнение агрегата), на технических этажах, в подвалах. Подвод и отвод воздуха в кондиционер и по помещениям производится воздуховодами. Центральные кондиционеры состоят из секций, каждая из которых выполняет определенные функции: смешение потоков воздуха, фильтрацию, нагрев, охлаждение или осушку, увлажнение. Для уменьшения уровня распространяющегося по системе воздуховодов шума в центральные кондиционеры встраиваются шумоглушители. Кондиционеры строятся на базе унифицированных типовых секций (модулей), которые комплектуются в различных комбинациях в зависимости от требований технического задания.
Прямоточные центральные кондиционеры
Прямоточные центральные кондиционеры состоят из приточной и вытяжной части. Приточная часть включает в себя воздушные заслонки, приточный фильтр, секцию нагрева, охлаждения, вентиляционную секцию, шумоглушитель. Вытяжная часть состоит из вентилятора и воздушной заслонки. Воздушные заслонки выполняют многостворчатыми с параллельными лопатками, которые управляются сервоприводом синхронно: количество воздуха, поступившее в помещение, должно равняться количеству удаляемого воздуха.
Недостатком прямоточных центральных кондиционеров является необходимость больших мощностей нагревательной и охлаждающей секций, а также подача воздуха с одинаковой температурой во все помещения. Устранить этот недостаток позволяет использование прямоточной системы VAV (Variable Air Volume) с переменным расходом воздуха. В этом случае в каждом помещении устанавливаются отдельные датчики температуры, которые управляют заслонками на входе воздуха в каждое помещение.
Система VAV дает возможность поддерживать заданную температуру за счет изменения количества нагретого (охлажденного) воздуха, подаваемого в помещение. Однако это иногда не согласовывается с требованиями стандартов по расходу воздуха. Поэтому в центральных кондиционерах организуют рециркуляцию воздуха (подмешивание части вытяжного воздуха в приточный).
Поддержание температуры в помещении осуществляется по датчикам, располагаемым в обслуживаемом помещении. Влажность может регулироваться по влажности воздуха в помещении (прямое регулирование) или по температуре точки росы воздуха после камеры орошения (косвенное регулирование).При регулировке влажности по температуре точки росы необходимо в линию обработки воздуха ставить два нагревателя ВН1 и ВН2 (рис. 2).
Воздух нагревается, доводится в оросительной камере (ОК) до параметров, близких к температуре точки росы приточного воздуха. Датчик температуры, установленный после камеры орошения, регулирует мощность первого воздухонагревателя так, чтобы температура воздуха после камеры орошения ( ≈ 95 %) стабилизировалась в области точки росы. Воздухонагреватель второго подогрева, установленный после камеры орошения, доводит до необходимой температуры приточный воздух.
Таким образом, косвенное регулирование влажности приточного воздуха осуществляется терморегуляторами без прямого измерения влажности. При комбинированном регулировании влажности воздуха сочетают прямое и косвенное регулирование. Такой метод используется в системах кондиционирования, имеющих обводной (байпасный) канал вокруг камеры орошения, и называется методом оптимальных режимов.
На рис. 3 показана термодинамическая модель прямоточной системы кондиционирования. Синим цветом показаны годовые пределы изменения параметров наружного воздуха. Нижняя (предельная) точка наружного воздуха в холодный период обозначена Нзм, а для теплого — Нл. Множество состояний воздуха в рабочей зоне обозначено многоугольником Р1Р2Р3Р4 (зона Р), а множество допустимых состояний приточного воздуха — П1П2П3П4 (зона П).
В холодный период наружный воздух с параметрами Нзм необходимо довести до одной из точек множества П. Очевидно, что минимальные затраты (кратчайший путь) будут в том случае, если из множества П выбрать точку П3.В этом случае наружный воздух необходимо нагреть в подогревателе первого подогрева ВП1 до точки Hзм, увлажнить адиабатно по линии Hзм Kзм при hкзм = const, а затем нагреть подогревателем 2го подогрева ВП2 до температуры точки П3 (процесс Hзм Hзм Kзм П3). При адиабатном процессе увлажнения воздух увлажняется до 95–98 %.
Точка Кзм, находящаяся на пересечении линии d3 и кривой относительной влажности 95–98 %, есть точка росы приточного воздуха П3. Максимальная тепло-производительность воздухонагревателя 1го подогрева ВП1 должна быть:
QВП1 = G(hкзм – hзм), (1)
а воздухонагревателя второго подогрева ВП2:
QВП2 = G(hП3 – hкзм), (2)
По мере повышения температуры наружного воздуха интенсивность нагрева ВП1 будет уменьшаться, но последовательность обработки воздуха сохранится (H1 H1 Kзм П3). При достижении наружным воздухом энтальпии hн > hкзм необходимость подогревателя первого подогрева ВН1 отпадает. В этом случае наружный воздух нужно только увлажнить и подогреть в ВН2.
Очевидно, что кратчайший путь обработки воздуха будет Hзм Kзм П3 или, например, Hпер Kпер П5.При дальнейшем увеличении температуры наружного воздуха точка П5 будет передвигаться по линии П3П2 П2П1 и достигнет точки П1, которая сигнализирует о необходимости перехода на обработку воздуха по технологии летнего периода. Диапазон температур наружного воздуха от hкзм до hкл есть переходной период.
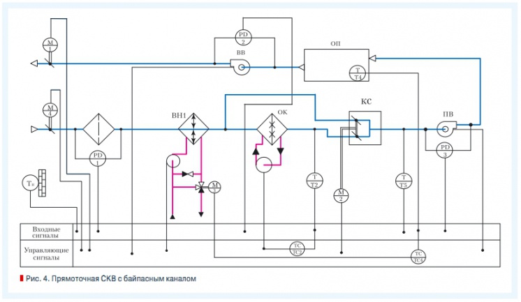
Можно исключить второй подогрев за счет смешивания части нагретого наружного воздуха с увлажненным воздухом после камеры орошения (рис. 4).В этом случае наружный воздух нагревают до точки Hзм, увлажняют в оросительной камере (Hзм Kзм) до 95 %, а затем смешивают нагретый воздух с увлажненным воздухом в таком соотношении, чтобы точка смеси совпала с точкой П3. Эта операция может выполняться по датчику температуры, либо по датчику влажности после камеры смешения.
Самый простой способ увлажнения — использование парогенераторов. В этом случае нагрев производят первым подогревателем до точки П3, а затем увлажняют по изотерме до точки П3. Однако применение парогенераторов экономически невыгодно из-за большого потребления электроэнергии. Применение сотового увлажнителя [1] дает значительное снижение энергопотребления. Так, потребляемая мощность на увлажнение составляет:
- увлажнение в оросительной камере — 50 Вт;
- паровое увлажнение — 800 Вт;
- сотовое увлажнение — 10 Вт.
В теплый период предельные параметры наружного воздуха — точка Нл. Очевидно, что минимальные затраты при переходе из точки Нл по множеству точек П будут в том случае, если выбрать конечную точку П1. Воздух с параметрами Нл необходимо подвергнуть охлаждению и осушению. Этот процесс можно реализовать с помощью холодильной машины (процесс Hл → П1) или камеры орошения. В последнем случае воздух охлаждается за счет холодной воды камеры орошения и осушается по линии Hл → Kл, а затем подогревается в ВН2 по линии Кл → П1.
Для реализации всех периодов работы кондиционера необходимо после камеры орошения установить два датчика температуры: один (Т3), настроенный на температуру точки росы холодного периода tкзм, второй (Т2) — на температуру tкл точки росы теплого периода. Датчик Т3, регулируя теплопроизводительность нагревателя ВП1, в холодный период обеспечивает подогрев воздуха до энтальпии hкзм, обеспечивая адиабатное увлажнение воздуха в камере орошения до влагосодержания приточного воздуха d3.
Терморегулятор Т4, датчик которого расположен в помещении, стабилизирует температуру второго воздухонагревателя ВП2, обеспечивая температуру приточного воздуха, равную tП3. Таким образом, совместные действия двух терморегуляторов Т3 и Т4 обеспечивают состояние приточного воздуха П3.В переходной период воздухонагреватель ВП1 выключается. Наружный воздух поступает в камеру орошения кондиционера и по сигналам датчика Т3 регулируется мощность подогревателя ВП2, выводя параметры приточного воздуха в точку П5, находящуюся на линии П3П2П1.
Регулировка параметров воздуха в теплый период осуществляется с помощью датчика Т2, установленного после камеры орошения. Этот датчик через регулятор поддерживает расход холодной воды через камеру орошения таким образом, чтобы температура воды в камере орошения обеспечила процесс Hл → Кл. Регулятор Т4, расположенный в помещении, регулирует производительность нагревателя, нагревая воздух до tП1.
Таким образом, в теплый период достигается требуемое состояние приточного воздуха терморегуляторами Т2 и Т4.СКВ с рециркуляцией воздуха На рис. 5 представлена схема центрального кондиционера с рециркуляцией воздуха. С целью уменьшения потерь тепла/холода часть удаляемого воздуха поступает в камеру смешения (КС), где смешивается со свежим приточным воздухом. Температура смешанного воздуха определяется температурой/количеством наружного/удаляемого воздуха.
Регулировка количества смешанного/приточного воздуха производится с помощью трех заслонок: приточной (ПЗ), вытяжной (ВЗ) и рециркуляционной (РЗ).Заслонки в приточном и вытяжном каналах должны работать синфазно, а в рециркуляционном канале — противофазно относительно вытяжной и приточной. Это позволяет реализовать любую степень рециркуляции от 0 до 100 %. При полностью открытых приточной и вытяжной заслонках и полностью закрытой рециркуляционной заслонке система превращается в прямоточную (степень рециркуляции 0 %).
При полностью закрытых приточной и вытяжной заслонках и полностью открытой рециркуляционной заслонки степень рециркуляции составит 100 %. Общий расход воздуха Gоб определяют по расчетному количеству, необходимому для ассимиляции тепло и влаго-избытков. Минимальное количество наружного воздуха Gн определяется расчетом для ассимиляции вредных паров и газов или обеспечения санитарных норм.
Тогда масса рециркуляционного воздуха Gр определится как Gр = Gоб – Gн. В холодный период наружный воздух Gн смешивается с рециркуляционным, полученная смесь догревается в воздухонагревателе первого подогрева до энтальпии hкзм, затем в камере орошения подвергается адиабатному увлажнению до состояния Кзм и в воздухонагревателе ВН2 доводится до температуры точки П3. Последовательность обработки воздуха следующая Нзм +Уз = Сну Сну Кзм П3.
Влагосодержание воздуха регулируется терморегулятором Т3 (датчик установлен после камеры орошения). Регулировка производится таким образом, чтобы воздух на выходе нагревателя 1го подогрева имел энтальпию hкзм. Адиабатное увлажнение доводит влагосодержание воздуха до состояния Кзм.Терморегулятор ТС4, датчик которого находится в помещении, регулирует теплопроизводительность воздухонагревателя второго подогрева, обеспечивая температуру приточного воздуха tпз. Максимальная теплопроизводительность воздухонагревателя 1го подогрева:
QT1 = Gоб(hкзм – hну), (3)
а воздухонагревателя 2го подогрева:
QT2 = Gоб(hП3 – hкзм). (4)
По мере перемещения точки Н в сторону изоэнтальпы hну уменьшается мощность нагревателя первого подогрева ВН1. В момент, когда точка Н окажется на линии hну потребность в ВН1 отпадает. Состояние воздуха от hзм до hну называется первым холодным режимом. Уменьшение мощности подогревателя ВН1 до нуля есть сигнал к переходу на второй — холодному режиму, находящемуся между энтальпиями hну и hкзм.
В этот период наружный воздух смешивается с удаляемым, смесь подвергается адиабатному увлажнению в камере орошения до состояния hзм, после чего подогревается нагревателем ВН2 до состояния П3 (процесс Нзм2 + Уз = Сну Кзм П3).Влагосодержание приточного воздуха регулируется терморегулятором ТС5, датчик которого Т5 расположен после камеры орошения. Регулятор воздействует на воздушные клапаны, регулирующие расход наружного и рециркуляционного воздуха, обеспечивая их пропорции, при которых энтальпия смеси равна hкзм.
В схеме рис. 6 принципиально в место датчиков Т2, Т3 и Т5 можно использовать один датчик. По мере перемещения точки Н в сторону изоэнтальпы hкзм расход циркуляционного воздуха уменьшается. Полное закрытие клапана первой рециркуляции является сигналом для перевода системы на переходной режим. Состояние наружного воздуха между энтальпиями hкзм и hкл есть переходной режим. В этот период наружный воздух (Нпер), увлажняется адиабатно и догревается в нагревателе ВН2.
Температура точки росы приточного воздуха изменяется от tкзм до tкл. Температура приточного воздуха изменяется по линии П3П2П1. Влагосодержание приточного воздуха определяется состоянием наружного воздуха. Температура приточного воздуха регулируется терморегулятором ТС4, который воздействует на производительность воздухонагревателя ВН2.Первый теплый режим охватывает состояние наружного воздуха между изоэнтальпиями hкл и hУ1.
В этом диапазоне используется только наружный воздух без рециркуляции. Обработка воздуха заключается в охлаждении в камере орошения с последующим нагревом в подогревателе ВП2 (процесс Нл1 Ккл П1). Для охлаждения воздуха до состояния Ккл терморегулятор Т2 управляет клапаном, регулирующим температуру подаваемой в камеру орошения воды. Этим регулируется влагосодержание приточного воздуха. Возможно также политропное охлаждение из точки Нл1 к точке П1 с помощью косвенного охлаждения холодильной машиной.
Если энтальпия наружного воздуха становится выше энтальпии рециркуляционного, то целесообразно смешивать наружный воздух с рециркуляционным. Обработку воздуха в диапазоне энтальпий от hУ1 до hл называют вторым летним режимом. В этом режиме последовательность обработки воздуха следующая: Нл + У1 = Сну Кл П1.СКВ с рекуперацией тепла Несмотря на то, что СКВ с рециркуляцией тепла энергетически эффективна, ее применение имеет ограничения по санитарно-гигиеническим нормам.
Если воздух в помещении ассимилирует вредные вещества, табачный дым, жировые испарения и т.п., использование его для рециркуляции не допускается. В этом случае используют перекрестно-поточные (рекуперативные) (рис. 7, 8, 9) или вращающиеся (регенеративные) теплообменники (рис. 11).Схемы с рекуперативным теплообменниками дают большую экономию, чем рециркуляция, при сохранении заданной пропорции свежего воздуха в притоке.
В пластинчатом перекрестном теплообменнике (рис. 9) потоки приточного и вытяжного воздуха полностью разделены. Поэтому эта схема может применяться без ограничений. При использовании вращающегося теплообменника часть вытяжного воздуха возвращается в помещение. Поэтому, несмотря на то, что эффективность утилизации тепла вращающегося теплообменника достигает 80 %, применение его по санитарным нормам ограничено.
Следует отметить, что абсолютно разделяют встречные потоки только рекуперативные теплообменники. В регенеративных теплообменниках имеется незначительная доля рециркуляции. Термодинамическая модель СКВ с рекуперацией тепла приведена на рис. 8. Она отличается от ТДМ прямоточной СКВ тем, что утилизированное тепло сдвигает температуру приточного воздуха с точки Hзм в точку Hузм в зимний период и из точки Hл в точку Hул — в летний период.
Эффективность теплоутилизации в режиме нагрева определяется как часть тепловой энергии, отданной приточному наружному воздуху по сравнению с той, которая могла бы быть передана, если бы этот воздух был нагрет до энтальпии воздуха, удаляемого из помещения:

где h21, (t21) — энтальпия (температура) приточного воздуха перед теплообменником; h22, (t22) — энтальпия (температура) приточного воздуха после теплообменника; h11, (t11) — энтальпия (температура) удаляемого воздуха перед теплообменником; h12, (t12) — энтальпия (температура) удаляемого воздуха за теплообменником. Эффективность теплоутилизации вращающихся регенеративных теплообменников определяется по формулам —
в режиме нагрева:

где d — влагосодержание, г/м3. Скорость вращения регенеративного теплообменника зависит от температуры наружного воздуха: с понижением температуры скорость вращения теплообменника увеличивается (1–15 мин–1).Для того, чтобы не засорялся рекуператор, в схеме устанавливаются фильтры очистки воздуха как в приточном, так и в вытяжном каналах, а также обеспечивается периодическая «прокрутка» колеса не использующегося в данный момент рекуператора при работающей установке.
Функциональные устройства центральных кондиционеров
Камеры смешивания
Наружный и рециркуляционный воздух поступают по воздушным каналам в смесительную камеру кондиционера. Регулировка количества воздуха производится воздушными заслонками, состоящими из параллельных пластмассовых или металлических лопаток. Лопатки поворачиваются вокруг своей оси синхронно (механическая связь) с помощью электропривода.
В системе может быть три заслонки: наружного воздуха, рециркуляционного воздуха и удаляемого воздуха. Угол поворота лопаток каждой из трех заслонок определяется необходимым количеством свежего и рециркуляционного воздуха. Электропривод заслонок управляется командами от автоматической системы регулирования кондиционером.
Секции фильтрации воздуха
Секция фильтрации предназначена для очистки воздуха от твердых, жидких или газообразных примесей. В зависимости от назначения помещений, обслуживаемых кондиционером, могут применяться фильтры грубой, тонкой или сверхтонкой очистки. Фильтры грубой очистки (класс EU1–EU4 по Eurovent 4/5) применяются в системах кондиционирования с невысокими требованиями к чистоте воздуха в помещении.
Это, как правило, технологические помещения. Фильтры тонкой очистки (класс EU5–EU9) используются на второй ступени очистки после фильтров грубой очистки. Используются при вентиляции и кондиционировании административных зданий, гостиниц, больниц. Сверхтонкая очистка применяется в фармацевтической и полупроводниковой промышленности. Фильтры грубой очистки, задерживающие крупнозернистую пыль, жировые пары, изготавливаются из металлизированной сетки.
Фильтры тонкой очистки — из синтетического волокна (карманного типа). Фильтры сверхтонкой очистки (Q, R, S) изготавливаются из стекольных субмикронных волокон с гидрофобным покрытием (рис. 14). Для сепарации газа используются фильтры из активированного угля. Так, фирма GEA выпускает для кондиционеров угольные фильтры, абсорбирующие углеводород, сероводород, радиоактивный йодистый метил (см. табл.).
Секции охлаждения воздуха
Охлаждение потока воздуха осуществляется в трубчатых теплообменниках с оребренными трубами. В качестве хладагента используется охлажденная жидкость или фреон. Для получения охлажденной воды используются водоохлаждающие машины (чиллеры) и насосные станции. Может также применяться холодильная машина прямого испарения, компрессорно-конденсаторный блок которой установлен на открытом пространстве для обеспечения охлаждения конденсатора.
Испаритель располагается в холодильной секции. Регулировка холодо-производительности в этом случае производится с помощью терморегулирующего вентиля и изменения производительности компрессора.
Секции нагрева воздуха
В секции нагрева воздуха могут использоваться водяные, паровые, электрические и фреоновые нагреватели. Водяные и паровые нагреватели используют горячую воду или пар центрального отопления. Электрические калориферы имеют от одной до четырех ступеней мощности. Электрический калорифер управляется по температуре потока воздуха, а также по величине потока: если объем воздуха снизится ниже допустимого значения, питающее напряжение будет отключено.
Секции увлажнения воздуха
Увлажнение воздуха осуществляется при непосредственном контакте воздуха с водой или добавление в него пара. При увлажнении воздуха водой процесс на d–hдиаграмме идет по линии h = const (адиабатическое увлажнение), а паром — по линии t = const (изотермическое увлажнение). Применяются оросительные форсунки, ультразвуковые распылители и др., или парогенераторы [1]. Распыление осуществляется с помощью распыляющих форсунок, подача воды осуществляется насосом.
Для исключения уноса капель воды на выходе секции увлажнения устанавливается каплеуловитель. Циркуляционный насос размещен в поддоне для воды, который одновременно выполняет функцию емкости для воды. По мере испарения воды остатки выпаренной воды периодически сливаются, а поддон заполняется свежей водой.
Уровень воды регулируется поплавком, открывающим питательный трубопровод, а циркуляционная вода выпускается шаровым клапаном на нагнетательной стороне насоса. В некоторых кондиционерах увлажнение воздуха осуществляется сухим перегретым паром. Пар подается от отопительной системы и распыляется инжекционными соплами. В таких увлажнителях имеются конденсато-отводчики, фильтр пара, регулятор уровня конденсата. Увлажнение паром имеет ряд преимуществ:
- высокая точность поддержания влажности воздуха;
- сухой перегретый пар не содержит минеральных солей и бактерий;
- минимальные эксплуатационные расходы.
Вентиляторные секции
В центральных кондиционерах обрабатывается воздуха объемом от 1000 до 200 000 м3/ч. Скорость движения потока воздуха в живом сечении установки не должна превышать 5 м/с. Рекомендуемая скорость при нагреве и вентиляции — от 2,5 до 3 м/с, в режиме охлаждения — от 2 до 2,5 м/с. При наладке особое внимание необходимо уделять установке и натяжению ремня вентилятора: шкивы приводов должны быть строго параллельны, а прогиб ремня не должен превышать 10 мм при усилии нажима на ремень посредине между шкивами с усилием 10 кг (уточняется по паспорту на ремень).
Секции шумоглушения
Секция шумоглушения состоит из шумопоглощающих пластин, которые изготавливаются из минеральной ваты, усиленной стекловолокнистым покрытием. Перед шумопоглощающими пластинами устанавливают рассекатели воздуха, выравнивающие скорость потока в поперечном сечении канала. Там, где требования относительно уровня шума высоки, предусматривают звукоизоляцию воздуховодов.
При выборе материалов для секций шумоглушения необходимо учитывать, что в минеральной вате может происходить отслоение волокон, а это опасно для здоровья (повреждение дыхательных путей). Поэтому выбирают глушители, в которых приняты меры по исключению этого явления (пропитка, материал с эластичной защитной пленкой и т.д.).